Skip to content Skip to sidebar Skip to footer

Mapa Conceptual Nutricion

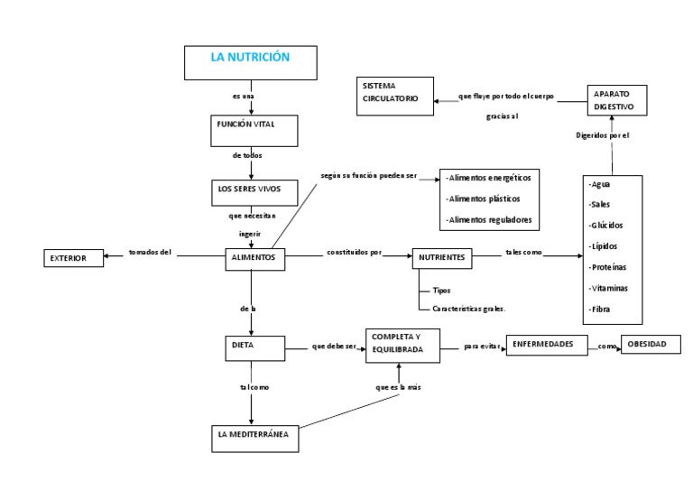
Mapa Conceptual Nutricion. Matricula 150778 ingeniería en desarrollo agroindustrial. Se transforman por obtenido digestin.

ALIMENTOS EL MAXIMO PLACER MAPA CONCEPTUAL DE BUENA
ALIMENTOS EL MAXIMO PLACER MAPA CONCEPTUAL DE BUENA from nutri-ilo.blogspot.com

Mapa conceptual 47 introducción 48 2.1 cálculo de requerimientos calóricos 49 2.1.1 cálculo del gasto energético basal y total 49 2.2 cálculo del contenido calórico de los alimentos 51 2.2.1 sistema mexicano de alimentos equivalentes 51 Mapa conceptual sobre nutrición humana en la nutrición humana se requieren Mapas mentales sobre nutrición ¿qué es la nutrición?

0% 0% Encontró Este Documento Útil, Marcar Este Documento Como Útil.


Matricula 150778 ingeniería en desarrollo agroindustrial. Mapa conceptual de la nutricion is the easiest method to build maps, visualise geographical information and save it for later usage. Its versatility is among its greatest features.

Básicamente, Consiste En Ingerir Cierta Variedad De Alimentos Que Te Brinden Los Nutrientes Que Requiere El Cuerpo Humano Para Mantenerse Sano Y En Forma.


Mapa conceptual sobre la nutrición, células compuestas por plaquetas, la digestión obtenemos nutrientes, el aparato respiratorio formado por los bronquios, el aparato circulatorio formado por vasos sanguíneos, el aparato excretor formado por el uréter, la respiración obtenemos oxígeno, la digestión se encarga el aparato. Este cmap, tiene información relacionada con: Resultado de imagen para mapa conceptual de las relaciones ecologicas mapa conseptual mapa conceptual mapas.

Mapa Conceptual Los Alimentos Mapa Conceptual Alimentos Arbol Genealogico Para Ninos.


Es el proceso por el que los organismos obtienen la energía y los materiales necesarios para vivir y crecer. Se realiza mediante una serie de. Its versatility is among its greatest features.

Identificación De Una Situación Presente En El Ambiente Escolar Para Identificación De Una Situación Presente En El Ambiente Escolar Para


La funcion de nutrición, mapa conceptual 1, proceso digestivo consiste en conseguir los nutrientes de los alimentos, absolverlos y expulsar los restos., la respiración consiste en tomar oxígeno y expulsar dióxido de carbono, la respiración ocurre en el a. Pin en infografias y mapas. Mapa conceptual sobre la nutrición heterótrofa januari 07, 2022 posting komentar nutricion autotrofa y heterotrofa yahoo dating autotrofos y heterotrofos clase de biologia ciencia natural

Mapas Conceptuales Sobre Nutricion Y Metabolismo Mapa Conceptual Nutricion Y Metabolismo Mapas.


Explica por qué los nutrientes deben estar contenidos en la dieta que raciones se necesitan que productos los contienen que. Respiratorio, la retirada de sustancias de desechos de la sangre y expulsarla al. En clase comentamos dudas y sobretodo nos anticipamos a lo que se va a ver en clase.

Post a Comment for "Mapa Conceptual Nutricion"