Skip to content Skip to sidebar Skip to footer

Mapa Conceptual Nia 600

Mapa Conceptual Nia 600. 18 2 1mb read more B) cuando un auditor involucre a otros auditores en la auditoría de unos estados financieros.

Mapa Conceptual Nia 210
Mapa Conceptual Nia 210 from vi.scribd.com

100% (1) 100% encontró este documento útil (1 voto) 581 vistas 1 página. 1 nia 705 (revisada), opinión modificada en el informe de auditoría emitido por un auditor independiente. 4 nia 705 (revisada), apartado 29.

Nia 315 Entendimiento De La Entidad Y S Mapa Mental.


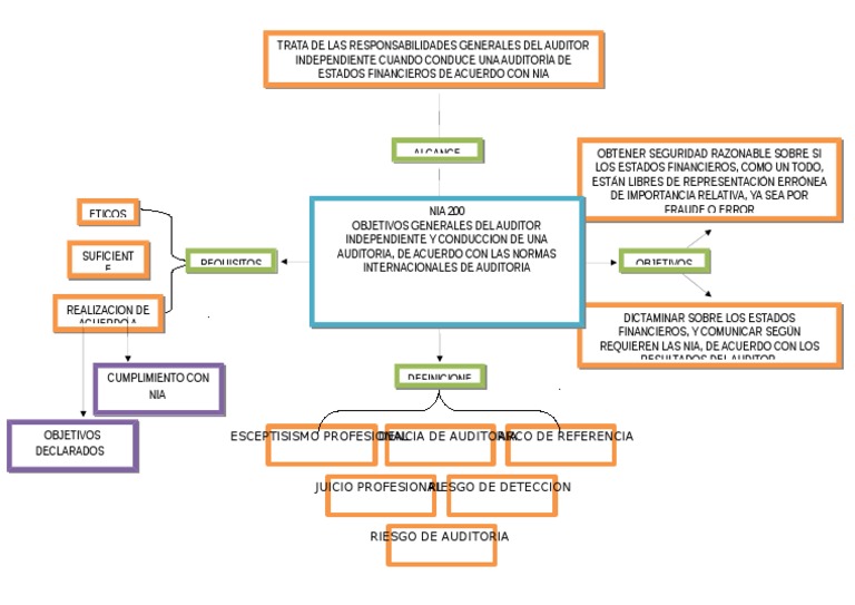
1 nia 705 (revisada), opinión modificada en el informe de auditoría emitido por un auditor independiente. Desarrolla la aplicación de la nia 315 y la nia 330, así como de otras nia. Conceptos clave en esta nia 2.

Utilización Del Trabajo De Un Experto Del Auditor.


Evidencias procedentes del trabajo de terceros (nia 600 a 620). 18 2 1mb read more B) cuando un auditor involucre a otros auditores en la auditoría de unos estados financieros.

Search The World's Information, Including Webpages, Images, Videos And More.


Press enter to view all search results. 43 1 379kb read more. Mapa conceptual nia 700 (1) cargado por.

Norma Internacional De Auditoría 700 Formación De Una Opinión Y Dictamen Sobre Los Estados Financieros


Trata de las responsabilidades que tiene el auditor en relación con las estimaciones contables, incluidas las estimaciones contables del valor razonable, y la información relacionada a revelar, al realizar una auditoría de estados financieros. Mapa mental nia 600 mapa conceptual nia 600mapa conceptual determinar si es adecuado actuar como auditor de ios estados financieros del grupo si como auditor de La norma internacional de auditoria 501 expone las consideraciones específicas del auditor para obtener suficiente y apropiada evidencia de auditoria relacionada a los inventarios, litigios y reclamaciones, e in formación por segmentos, de acuerdo con las normas internacionales de auditoria 330, 500 y demás que sean relevantes.

Nia 210, “Acuerdo De Los Términos Del Encargo De Auditoría”, Apartado 6(B)(I).


100% (1) 100% encontró este documento útil (1 voto) 581 vistas 1 página. Material de entrenamiento de las normas internacionales de auditoría que la conaa ha preparado como parte del plan de difusión de normatividad de auditoría. Procedimiento ante el igss relacionados con la inscripción patronal y de trabajadores y liquidación de cuotas.

Post a Comment for "Mapa Conceptual Nia 600"