Skip to content Skip to sidebar Skip to footer

Mapa Conceptual Neoliberalismo

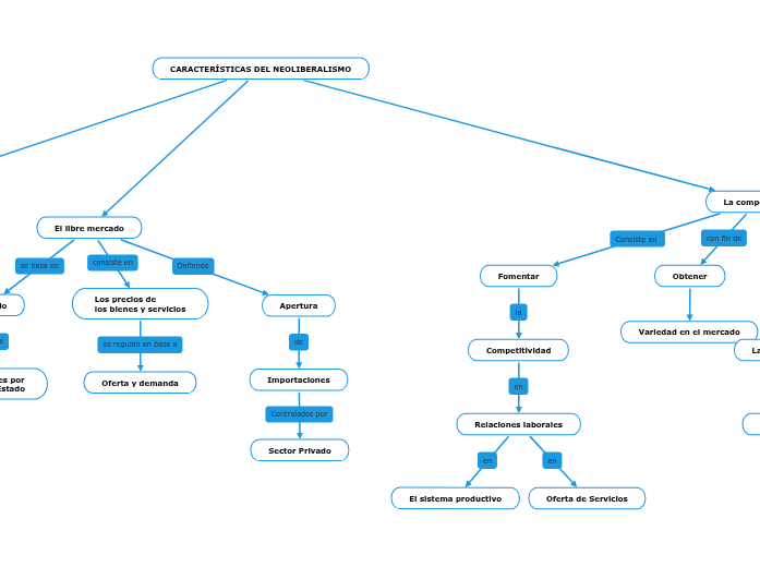
Mapa Conceptual Neoliberalismo. El neoliberalismo apoya que la economía es el principal motor de desarrollo de una nación y reacciona contra la intervención del estado. El neoliberalismo es una corriente de pensamiento económico, político y social que surge en el siglo xx.

Neoliberalismo
Neoliberalismo from es.slideshare.net

En aquel entonces, haciendo referencia a determinados principios sobre los que, siendo defendidos por el liberalismo, se hacía. Estudiante reflexione sobre su falta. Te damos la bienvenida a nuestro blog, esperamos que nuestra informacion te sirva de apoyo;en el contenido de este blog encontraras los movimientos que surgieron en contra de la globalizacion, los puntos escenciales del neoliberalismo, que significa cada uno e informacion sobre la musica de la temporada y grupos protestantes.

El Mapa Muestra Un Panorama De Lo Que Es El Neoliberalismo La Época En Que Surgió Que Implica Este Nuevo Modelo Económico Que Se Da.


El neoliberalismo o nuevo liberalismo es una denominación del liberalismo económico, cuyos defensores apoyan la liberalización económica, el libre comercio, los mercados abiertos, la privatización, la desregulación y la disminución del tamaño del sector público incrementando la influencia del sector privado en la sociedad moderna. 41 la reconfiguración del poder político y económico en el nuevo orden mundial globalización y neoliberalismo created by ximena moreno ayvar on june 18 2020. Mapa conceptual de neoliberalismo august 27, 2021 post a comment el neoliberalismo es una corriente económica donde se predica el libre mercado y donde el estado no intervenga esto es poder vender y comprar todo sin que nadie intervenga el supuesto es que en un mercado hay vendedores y consumidores entre los dos pactan el precio de los artículos.

El Neoliberalismo Apoya Que La Economía Es El Principal Motor De Desarrollo De Una Nación Y Reacciona Contra La Intervención Del Estado.


70% encontró este documento útil, marcar este documento como útil. Save save mapas conceptuales neoliberalismo for later. “elabora tu mapa” ya tienes los elementos necesarios para poder elaborar un mapa conceptual de este tema lo único que debes hacer es integrar los elementos de la actividad anterior en un mapa, solo tendrás que buscar las palabras que enlacen cada uno de los conceptos que lograste identificar.

Enviado Por Yensi Salgado • 18 De Septiembre De 2021 • Trabajos • 685 Palabras (3 Páginas) • 66 Visitas.


El neoliberalismo se considera como un cuerpo integral capaz de resolver la crisis económica y regular el crecimiento económico a largo plazo. A un 30% le pareció que este documento no es útil, marcar este documento como no útil. Guardar mapa conceptual neoliberalismo para más tarde.

( Mapa Conceptual ) 5.


Mapa conceptual del estado neoliberal. Ó regístrate con tu dirección de correo electrónico. Concretamente, fue el economista alemán alexander rüstow el que, en 1938, acuña el concepto neoliberalismo.

No Obstante, Es Claro Que La Columna Vertebral De La Teoría Neoliberal Es Su Capacidad Para Acabar Con La Inflación.


Características del neoliberalismo y de la globalización. Descargue como docx, pdf, txt o lea en línea desde scribd. Neoliberalismo variopinto y desafíos urbano territoriales.

Post a Comment for "Mapa Conceptual Neoliberalismo"