Skip to content Skip to sidebar Skip to footer

Nif A-6 Mapa Conceptual

Nif A-6 Mapa Conceptual. Niif 7 y nii 9. Martes, 10 de mayo de 2016

Mapa Conceptual de Las NIF
Mapa Conceptual de Las NIF from es.scribd.com

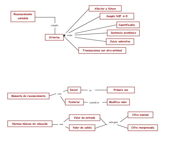
54 2 30kb read more. Está en la página 1 de 1. Aplicables a todas las entidades lucrativas que emiten estados financieros de propósito general en los términos de la nif a3.

B) Las Fuentes De Financiamiento De La Entidad.


C) los recursos, los compromisos y contingencias de la entidad que no se reconocen en el estado de situación financiera. Es la modificación de una partida reconocida inicialmente en los. Marco conceptual (8 normas) • serie nif b:

La Administración Es La Responsable De La Información Económica 7.2.


Establecer el enfoque sobre el que se desarrollan el marco conceptual y las nif particulares. Pagadero dentro de 12 meses es corto plazo. Mapa conceptual de las nif.

Aplicables A Todas Las Entidades Lucrativas Que Emiten Estados Financieros De Propósito General En Los Términos De La Nif A3.


Establecer las normas para la presentación y estructura del estado de situación financiera con propósito general. Martes, 10 de mayo de 2016 Marco conceptual (8 normas) • serie nif b:

Marco Conceptual (8 Normas) • Serie Nif B:


Definir los elementos básicos que conforman los estados financieros para lograr uniformidad de criterios en su elaboración, análisis e interpretación, entre los usuarios generales de la. Está en la página 1 de 1. Niif 7 y nii 9.

Asimismo Esta Nif También Se.


Son aplicables par a todas las entidades de los ef`s en los términos establecidos 6.2. 54 2 30kb read more. Marco conceptual (8 normas) • serie nif b:

Post a Comment for "Nif A-6 Mapa Conceptual"