Skip to content Skip to sidebar Skip to footer

Mapa Conceptual Tipos De Textos

Mapa Conceptual Tipos De Textos. Esta manera de representación se basa en graficar el tema encerrando los conceptos dentro de una figura geométrica, ya sea un. Ó regístrate con tu dirección de correo electrónico mapas mentales similares esbozo del mapa mental.

TIPOS DE TEXTO Mapa Mental
TIPOS DE TEXTO Mapa Mental from www.mindomo.com

Es completamente normal que las personas tengan muchas dudas de cómo trabajar o aplicar algunos conceptos largos a un mapa conceptual. Mapa conceptual de clases de textos narrativos. Los mapas son textos , y no meras reproducciones a escala de espacios concretos (como las imágenes aéreas).

By Jessenia94 In Textos Narrativos We Value Your Privacy.


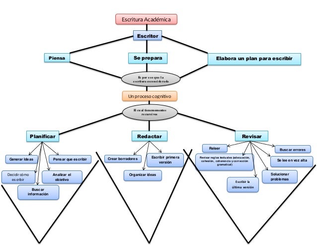
Son representaciones gráficas con estructuras jerárquicas mostrando cómo se relacionan las proposiciones generalmente se utilizan figuras Mapa conceptual de tipologia de los textos. Guardar guardar mapa conceptual de tipologia de los textos para más tarde.

Blog Módulo 2 Diciembre 2010.


Mapa conceptual de los textos 1. Acá tienes todo lo necesario para elaborar un mapa conceptual sobre los diferentes tipos de mapas conceptuales, de investigación, de energías, de conocimientos, de pensamientos, de enlaces químicos, de textos y hasta de los tipos de contaminación que existen. Esquemas y mapas de tipos de textos.

Ejemplos De Tipos De Textos Recreativos.


Con la intención de que nuestros alumnos aprendan mejor de acuerdo con todo lo anteriormente expuesto y con nuevos argumentos que iremos exponiendo a lo largo de este trabajo proponemos desde la base del aprendizaje significativo los mapas con ceptuales mmcc un. Corporación universitaria iberoamericana facultad de ciencias humanas y sociales programa de licenciatura en pedagogía infantil ii semestre trabajo individual mapa conceptual “texto expositivo” presentado por: Mapa conceptual tipos de textos.

A Son Solo Imágenes Con Colores Llamativos.


El texto
unidad fundamental en el proceso de comunicación tanto oral como escrito que posee carácter social. Mapa conceptual sobre el texto academia edu 17186079 texto expositivo mapa conceptualesta clase de texto posee unas caracter sticas que lo diferencian de otros y que a su vez facilitan la comprensi n sobre un determinado contenido centrarse en el tema por ejemplo es una de ellas la cual permite profundizar en el argumento de tal manera que no se. Textos (pdf) sobre tipología textual.

A Son Organizados De Manera Grafica En Donde La Persona.


Les dejo el material que conversamos en clase. Qué es, tipos, cómo elaborar y más. Ayuda a explorar lo que se sabe sobre un concepto o un tema;

Post a Comment for "Mapa Conceptual Tipos De Textos"