Skip to content Skip to sidebar Skip to footer

Mapa Conceptual Maker

Mapa Conceptual Maker. It contains quite a number of customization. The concept map method allows a person or team to collect their.

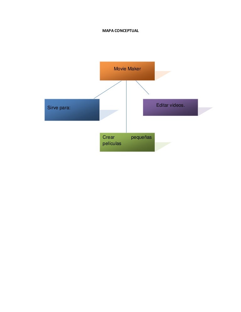
Mapa conceptual movie maker
Mapa conceptual movie maker from es.slideshare.net

Un mapa mental comienza con una idea principal en el centro del mapa. Use a variety of layouts and formats, icons and shapes, and attractive color palettes for an memorable. Crea subtemas ilimitados y analiza tus ideas con la gama disponible de códigos de colores para favorecer la.

Ad Collaborate, Change Map Styles And Add Images.


The concept map method allows a person or team to collect their. Un mapa mental comienza con una idea principal en el centro del mapa. Gitmind is a professional mind map maker for brainstorming, project planning, development, action and other creative tasks.

Miro Can Help Teams With Everything.


More than justa concept map maker. We have redirected you to the desktop app. This tool lets you share mind maps with tons of users and.

Use Lucidchart To Visualize Ideas, Make Charts, Diagrams & More.


Crea subtemas ilimitados y analiza tus ideas con la gama disponible de códigos de colores para favorecer la. Make a concept map and continue working on other visual tasks using our online collaborative whiteboard platform. Ad lucidchart's concept map software is quick & easy to use.

You Can Also Open This Link In Your Browser.


Gitmind is an innovative concept map maker and is also one of the best among free graphic organizers that you can use online. Create and share amazing mind maps. Ad lucidchart's concept map software is quick & easy to use.

Use A Variety Of Layouts And Formats, Icons And Shapes, And Attractive Color Palettes For An Memorable.


Create a free mind map quickly and easily. Organize ideas, thoughts and concepts to see connections and turn insight into action. It contains quite a number of customization.

Post a Comment for "Mapa Conceptual Maker"