Skip to content Skip to sidebar Skip to footer

Mapa Conceptual Keynote

Mapa Conceptual Keynote. Revisar el mapa para identificar relaciones que no haya establecido anteriormente. Están diseñadas para usarse en google slides, microsoft powerpoint y keynote.

Debate La técnica del Mapa Mental para nuestra área de
Debate La técnica del Mapa Mental para nuestra área de from testingbaires.com

El mapa conceptual sirve para el aprendizaje y la comprensión de argumentos complejos. Powerpoint can be an effective tool for not only making concept map presentations but also to generate concept maps that can be printed for official or. Perhaps you had an idea that came to mind,.

Slidesgo Makes It Very Easy For You To Depict The Relationship Between Ideas, Concepts Or Elements.


La versión de pago, que puede adquirirse desde la propia aplicación, ofrece un editor mejorado con enlaces cruzados, colores personalizados, imágenes, enlaces a otros mapas. El mapa conceptual es un diagrama que ayuda a entender un tema en especifico al visualizar las relaciones entre las ideas y conceptos. Free google slides theme and powerpoint template.

Personalbrain, Mapa Conceptual Y Mental.


They help organize your ideas, solve problems, creating relationships, mapping skills, and much more. En el video a continuación, aprenderás cómo crear un mapa conceptual con una plantilla de mapa mental en powerpoint y luego personalizarlo. Mapas conceptuales • el empleo de mapas conceptuales tiene su origen en el trabajo de joseph novak (1932) a comienzos de los años 70, y con ellos se pretendía abrir nuevos caminos en las estrategias que los alumnos siguen a.

Gratuita Y Muy Fácil De Utilizar, Brinda La Opción De Arrastrar, Reordenar Y Editar Los Asuntos Directamente En La Propia Página Del Mapa Conceptual.


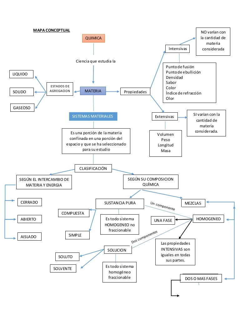
Un mapa conceptual es un cuadro gráfico que representa de forma visual como los conceptos dentro de un tema específico se relacionan e interactúan entre sí. And since they are free to download and print, you don’t need a fancy office supplies store to get started. • mapas conceptuales • mapas mentales 3.

A Diferencia De Un Mapa Mental , La Idea Principal De Un Mapa Conceptual Parte Desde Arriba Y Los Conceptos Se Organizan Jerárquicamente De Arriba Hacia Abajo.


Crea hermosos mapas conceptuales fácilmente usando nuestras plantillas editables. Tienen una relación de aspecto de 16:9 apta para todo tipo de pantallas. Usa un mapa conceptual para comprender y memorizar mejor cualquiera de los.

Gracias A Su Acceso Multiplataforma, Esta App Hace Posible La Creación Y Edición De Mapas Conceptuales.


Experiments on the effects of map structure and concept quantification during concept map construction, n. Perhaps you had an idea that came to mind,. Después de editarlas, puedes exportarlas y añadirlas a tus documentos de word, presentaciones ppt, hojas de cálculo de excel o cualquier otro documento.

Post a Comment for "Mapa Conceptual Keynote"