Skip to content Skip to sidebar Skip to footer

Mapa Conceptual Horizontal

Mapa Conceptual Horizontal. Este mapa conceptual tiene información relacionada a: A diferencia de un mapa mental , la idea principal de un mapa conceptual parte desde arriba y los conceptos se organizan jerárquicamente de arriba hacia abajo.

Organigrama Horizontal Organigrama, Organigrama de una
Organigrama Horizontal Organigrama, Organigrama de una from www.pinterest.com.mx

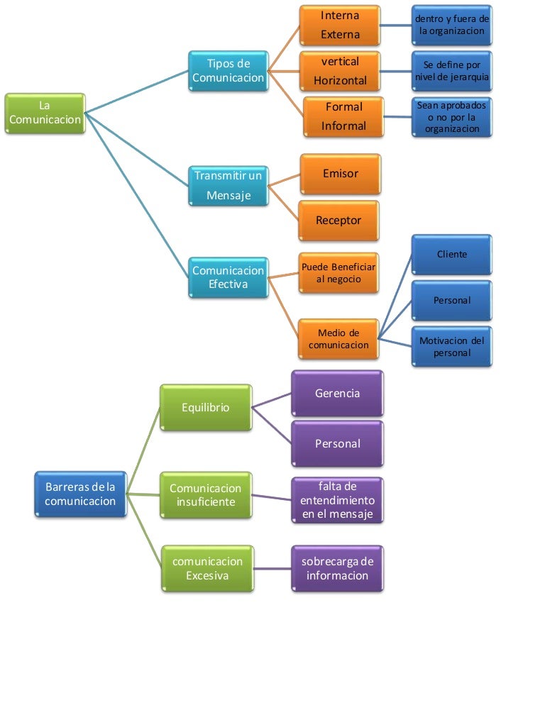
Un mapa conceptual representa visualmente las relaciones entre. Facilita la exposición de un tema determinado, formado a través de la interrelación entre ideas y conceptos.estos, por lo general se muestran en forma de nodos o “puntos clave”, estructurados de manera jerarquizada, permitiendo conectar líneas entre. Se realiza en 2 dimensiones.

Como Hacer Un Mapa Conceptual En Wordlos Mapas Conceptuales Pueden Ser Bastante Extensos Y Esto Lo Hacen De Forma Horizontal Es Decir Que Son Muy Anchos Cuando Tienen Mucha Información.


Hoy aprenderás, como hacer un mapa conceptual en word. Textura, textura contrapuntística las melodías se van imitando. La propiedad horizontal mapa conceptual:

En Este Ejemplo Se Presenta La Gráfica De Un Mapa Conceptual Con Vectores Que Originan Un Desplazamiento De Información Horizontal.


Para ello debemos unificar conceptos con un orden de izquierda a derecha en el caso de un mapa conceptual horizontal o de arriba hacia abajo en uno de tipo jerárquico. Diversos tipos de mapas conceptuales egipto. La hoja de trabajo donde se diseñó el mapa conceptual está en disposición horizontal.

Analisis Vertical Análisis Horizontal Topic Flotante Consiste En Tomar Un Solo Estado Financiero Y Relacionar Cada Una De Sus Partes Con Un Total Determin.


A horizontal stepped concept map. Explica conceptos complejos a cualquier persona con nuestras plantillas de mapa conceptual fáciles de editar. Revisar el mapa para identificar relaciones que no haya establecido anteriormente.

Hacer Clic Para Expandir La Información Del Documento.


Mapa conceptual de tiro vertical. Mapa conceptual de la unidad : Su trayectoria es una curva abierta.

Tiro Vertical Hacia Arriba Conceptual En Esta Actividad Trabajaremos De Manera Conceptual Es Decir Sin Expresiones Matemáticas El Concepto De Movimiento Vertical.


El mapa conceptual horizontal mantiene las características del mapa conceptual de novak, la unidad de significado sigue estando formada por los conceptos relacionados en una estructura proposicional y la jerarquía se establece mediante otros elementos visuales y espaciales, además de los proposicionales. Puedes crear o hacer un mapa conceptual en word aquí tienes el video.#mapaconceptual #mapaconceptualen. Pin on ideas para el hogar.

Post a Comment for "Mapa Conceptual Horizontal"