Skip to content Skip to sidebar Skip to footer

Mapa Conceptual Fisica

Mapa Conceptual Fisica. Ver más ideas sobre imágenes de mapas, mapa conceptual, mapas. Mapa conceptual preparación física 1.

RAMAS DE LA FISICA
RAMAS DE LA FISICA from luszio.blogspot.com

A look at what’s next for better sales kickoffs and presentations; Se trata probablemente de una de las ramas de la física que más se suelen identificar como tal. Mira un ejemplo de lo que te pierdes.

Mapa Conceptual Preparación Física 1.


A continuación presentamos brevemente algunas de las principales ramas de la física. Mapa conceptual de condicion fisica. Desde el prisma a considerar que la.

El Mapa Conceptual Es Una Herramienta De Trabajo Que Ayuda A Manejar Conceptos Y Representaciones.


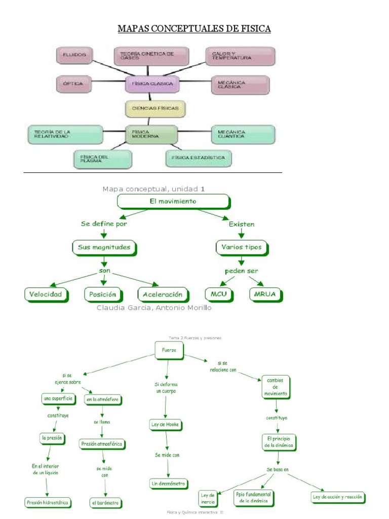
Mapa conceptual aceleracion centripeta accion y reaccion aparecen en parejas de es causada por la si se trata de mcu se llama fuerza centripeta que está relacionada con la mru si están en equilibrio hay reposo fuerzas actuando en un intervalo temporal producen si no están equilibradas causan aceleracion que es inversamente. La física es una ciencia exacta que tiene como objeto de estudio el cómo funciona el universo, pero eso sí, siempre tomando en cuenta cuatro propiedades fundamentales, las cuales son la energía, la materia, el tiempo y el espacio, además el cómo interactúan entre sí y se. Instituto tecnologico de jesus carranza extensión matías romero.

Trabajando En Esta Tarea Conocerás A Fondo Estos Astros.


Mapa conceptual semiconductores y dispositivos electronicos unad. Fisica electronica mapa conceptual semiconductores mind map by andres tapasco, updated 12 months ago more less created by andres tapasco 12 months ago 162 0 0 description. Mapa conceptual preparación física 1.

Psicológica Métodos De Entrenamiento Contínuos.


Se encarga de estudiar grandes grupos de fenómenos, como son la mecánica, electromagnetismo, óptica, calor, temperatura y la teoría de la cinética. Espacio materia energía tiempo es el área donde se encuentran componente principal de los cuerpos, es un concepto el cual no se es considerado como. Encuentra una respuesta a tu pregunta mapa conceptual sobre la importancia de la actividad física para la salud del ser humano y los beneficios que nos genera yesibelcaicedo yesibelcaicedo 28102020.

Mapa Conceptual De La Física Como Ciencia Para Empezar, Veamos Cuál Es Su Definición.


Mapa conceptual de los beneficios de la actividad fisica. Etica en al educacion 11. Ayuda a explorar lo que se sabe sobre un concepto o un tema;

Post a Comment for "Mapa Conceptual Fisica"