Skip to content Skip to sidebar Skip to footer

Actividad 2 Mapa Conceptual Sociedades Mercantiles

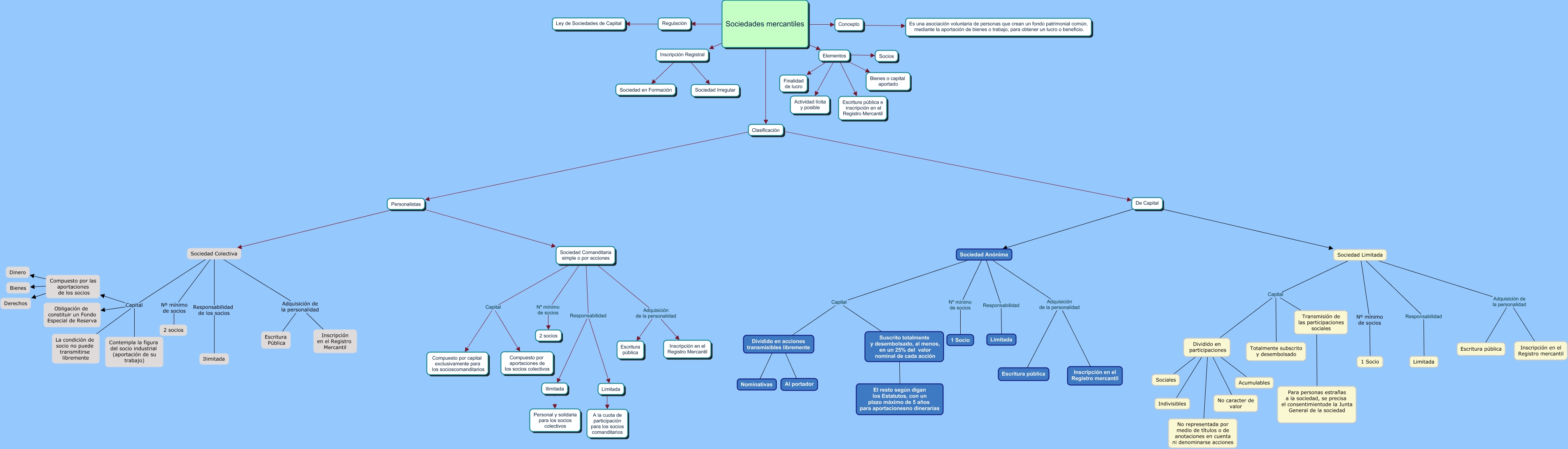
Actividad 2 Mapa Conceptual Sociedades Mercantiles. Manifestación de voluntad que se hace con la intención de producir consecuencias de derechos relacionados con la actividad mercantil. La razón social se forma con el nombre de uno o mas socios, y cuando en ella no figuren los de todos, se le añaden las palabras compañía u otras equivalentes.

Mapa conceptual
Mapa conceptual from pt.slideshare.net

Contenido económico del derecho mercantil elabora: 76 76 encontró este documento útil marcar este documento como útil. Vista previa del texto “actividad 2 cuadro sinóptico”.

Se Encuentra Regulada En La Ley General De Sociedades Mercantiles Y Le Son Aplicables Las Reglas De La Sociedad En Nombre Colectivo.


José manuel chávez gonzález con base en el contenido del documento y otros recursos que consideres necesarios, 1 de junio de 2012. Subsidiarias, solidarias e ilimitadas sociedad de responsabilidad limitada órganos sociales y vig:

Existe Bajo Una Razón Social Y Se Compone De Uno O Varios Socios Comanditados.


76% encontró este documento útil, marcar este documento como útil. O bjetivos e instrucciones de la actividad 1. Existe bajo una razón social y en la que todos los socios responden, de modo subsidiario, ilimitada y solidariamente, de las obligaciones sociales“ (artículo 25 lgsm)

100% (1) 100% Encontró Este Documento Útil (1 Voto) 43 Vistas 1 Página.


Manifestación de voluntad que se hace con la intención de producir consecuencias de derechos relacionados con la actividad mercantil. 76 76 encontró este documento útil marcar este documento como útil. Karla aguirre hidalgo sociedad de responsabilidad ilimitada obligaciones sociales:

El Título Que Llevará Es Actos De Comercio.


Sociedades mercantiles sociedad en nombre colectivo sociedad en comandita simple sociedad de responsabilidad limitada sociedad anónima sociedad en comandita por acciones sociedad cooperativa sociedad por acciones simplificada definición es aquella que se constituye bajo razón social cual se. Las sociedades comerciales son personas jurídicas que nacen a la vida del derecho con la finalidad de entregar productos y servicios a la comunidad. Con base en el contenido del documento y otros recursos que consideres necesarios, elabora.

View Mapa Conceptual De Sociedades Mercantiles From Cs 101 At Universidad Tecmilenio.


Sociedades mercantiles “sociedades mercantiles” actividad 2 “mapa conceptual” unidad 3. José chávez gonzález ciudad de méxico, 09 de marzo del 2020 Contenido económico del derecho mercantil;

Post a Comment for "Actividad 2 Mapa Conceptual Sociedades Mercantiles"