Skip to content Skip to sidebar Skip to footer

Mapa Conceptual Novak

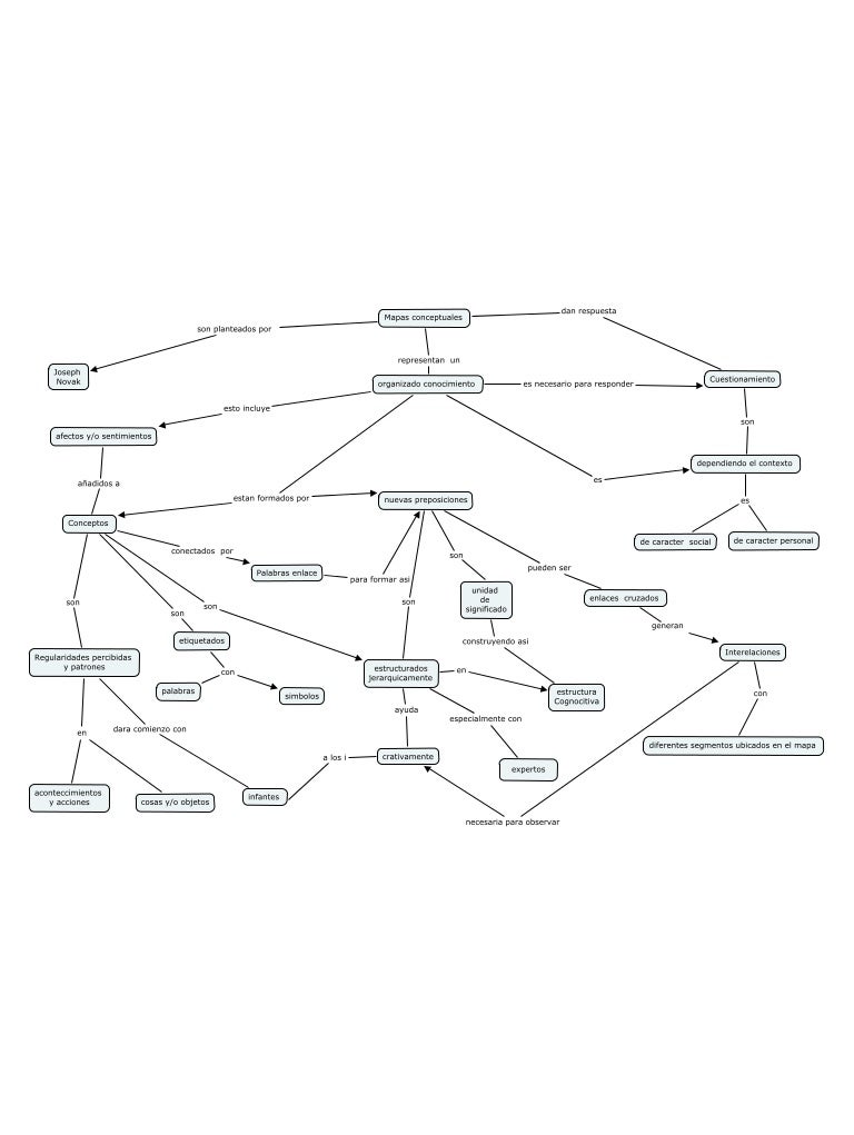
Mapa Conceptual Novak. El mapa conceptual como técnica de investigación (novak y musonda, 1991) y su transformación en una herramienta para la enseñanza y aprendizaje (novak y gowin, 1988) ha mantenido estrecha relación con la teoría del aprendizaje significativo de ausubel (2002). Sube tus propias imágenes o elige entre más de 1 millón de imágenes de archivo.

6 Modelo puntuación mapas conceptuales. (Fuente Novak y
6 Modelo puntuación mapas conceptuales. (Fuente Novak y from www.researchgate.net

El uso de los mapas conceptuales permite organizar y comprender ideas de manera significativa. Los mapas conceptuales fueron una herramienta de aprendizaje innovadora creada en 1984 por gowin y novak. Los orígenes de los mapas conceptuales (j.

Es Un Distinguido Profesor E Investigador De La Univers.


Es un distinguido aprendizaje significativo de ausubel y mapa conceptual de novak en un ejercicio práctico en cmaptools. En dicho contexto de origen, el mapa conceptual no This article is a review of novak's «concept mapping», used as a tool for didactical research.

Se Ha Dicho Más Arriba Que Novak Creó El Mapa Conceptual Como Una Fórmula Para Llevar A La Práctica Las Ideas De Ausubel Sobre El Aprendizaje Significativo.


Generalmente, el alumno está escogiendo continuamente entre trabajar y aprender o distraerse y molestar. El mapa conceptual de araña comienza con el concepto principal al centro y de ahí nacen hacia los lados los demás conceptos, como si fueran las patas de una araña. Teoría del aprendizaje significativo de joseph novak biografía:

El Mapa Conceptual Como Técnica Cognitiva Y Su Proceso De Elaboración Significación General De Los Mapas Conceptuales El «Mapa Conceptual» Es Una Técnica Creada Por Joseph D.


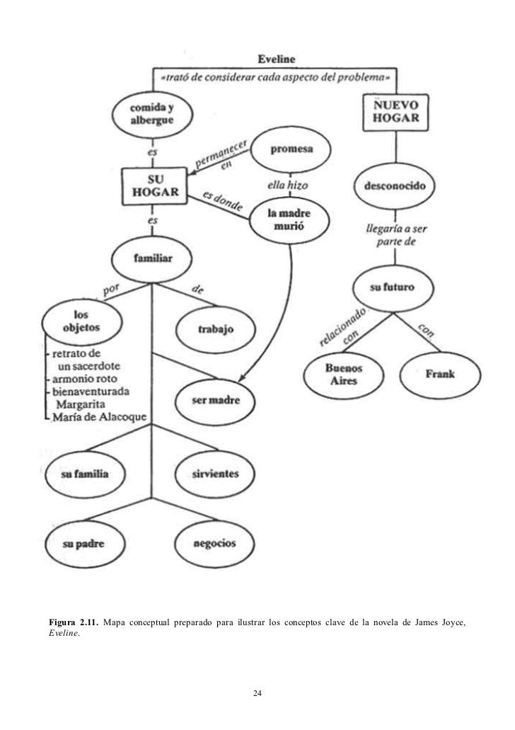
Novak para poner en práctica el. El mapa conceptual es un diagrama que ayuda a entender un tema en especifico al visualizar las relaciones entre las ideas y conceptos. Este tipo de mapa conceptual es bueno para conectar un concepto o idea central con otros que sean relacionados, se supediten, o sean dependientes, pero guardando la misma jerarquía.

Estos Se Refieren A Eventos, Objetos, Situaciones O Hechos Y Se Suelen Representarse Dentro De Círculos O Figuras Geométricas Que Reciben El Nombre De Nodos.


Los orígenes de los mapas conceptuales (j. Los mapas conceptuales fueron ideados por joseph d. Los conceptos guardan entre sí un orden jerárquico y están unidos por líneas identificadas por palabras (de enlace) que establecen la relación que hay entre ellas.

*Enlace Del Video Trata Sobre Tres De Las Teorías Del Aprendizaje Mediante Las Cuales Se Expone El Cómo Ocurre El.


Guarda tu diseño y compártelo. Es un método innovador que se basa en la participación activa del alumnado en el aprendizaje y que incluye, entre otros factores, el mapa conceptual de novak. ¿qué son los mapas conceptuales?

Post a Comment for "Mapa Conceptual Novak"