Skip to content Skip to sidebar Skip to footer

Actividad 6. Mapa Conceptual Planeacion Estrategica

Actividad 6. Mapa Conceptual Planeacion Estrategica. View actividad__6_mapa_conceptual #csnb.docx from ingenieria 12 at valle de méxico university. Está en la página 1 de 3.

Mapa mental planeacion estrategica
Mapa mental planeacion estrategica from es.slideshare.net

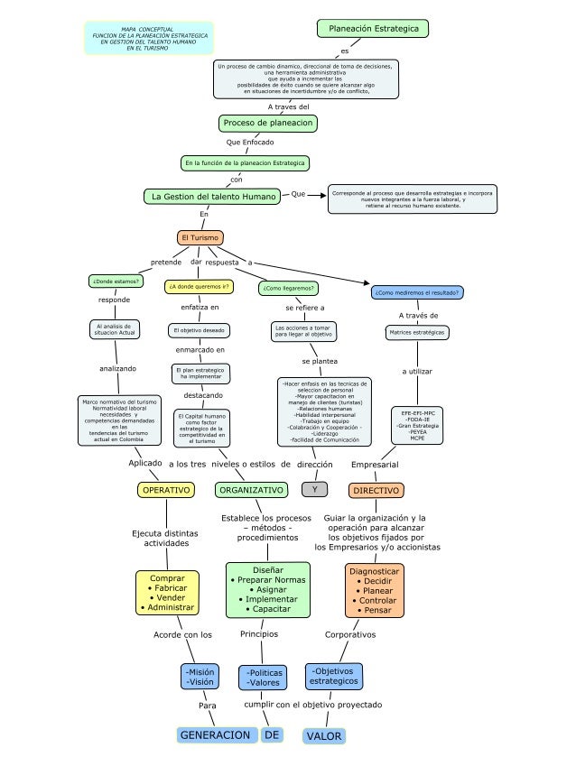
Mapa conceptual de la planeación estratégica como actividad obligatoria planeación estratégica la necesidad de planear esencialmente se deriva del hecho de que View a6_geag mapa conceptual.pptx from admproy 201 at valle de méxico university. 7.) mapa conceptual de estrategia 1.

Entornos De La Organización La Gerencia Estratégic.


Tendencias actuales de la administración. Elabora un mapa conceptual con base a la clase 1 importancia de la planeación estratégica, en donde se aborde lo siguiente a cerca de la planeación estratégica: Planeacion estrategica es el proceso mediante el cual quienes toman decisiones en una organización obtienen procesan y analizan información pertinente interna y externa.

Definição Objetivos E Planeamento De Ações.


41 0 56kb read more. 1 de diciembre administración 2019. View actividad 6 mapa conceptual.pptx from administra 01 at autonomous university of chihuahua.

Comunicaciónn De La Visión Estrategica.


Internal planeación estrategica unidad #6 actividad #6 alumno: Cocacol, sirve como marco para la ruta y guía de todos los aspectos del negocio al describir lo que necesitamos lograr para mantener un crecimiento sustentable y de calidad. 11721 en corporación universitaria minuto de dios?

Planeación Estratégica Objetivos Al Finalizar El Curso, El Alumno:


Identificar los planteamientos y conceptos sobre la planeación estratégica descripción: View a6 asc mapa conceptual planeacion estrategicapptx from inflacion 01012017 at uvm. View a#6 asc mapa conceptual planeacion estrategica.pptx from inflacion 01/01/2017 at uvm.

17 0 16Kb Read More.


Universidad del valle de mexico planeación estratégica actividad 6 mapa conceptual. La estrategia actividad 7 gustavo gonzalez (lider de grupo) milena ballesteros juan carlos gutierrez jose ivan vega g camila barabosa presentado a: Actividad # 2 informe y planeacion sobre el talento humano.

Post a Comment for "Actividad 6. Mapa Conceptual Planeacion Estrategica"