Skip to content Skip to sidebar Skip to footer

Mapa Conceptual Nia 610

Mapa Conceptual Nia 610. Auditoría interna que se puede utilizar. Boletín 61 0 de las normas internacionales de auditoría.

New Mapa Conceptual Niã±Os The Latest Maria
New Mapa Conceptual Niã±Os The Latest Maria from mariainformation.blogspot.com

1 nia 705 (revisada), opinión modificada en el informe de auditoría emitido por un auditor independiente. Por tal motivo se evidencia en esta norma la responsabilidad del auditor externo respecto al trabajo del auditor interno, sin. La fecha de las manifestaciones escritas será tan próxima como sea posible, pero no posterior, a la fecha del informe de auditoría sobre los

100% (1) 100% Encontró Este Documento Útil (1 Voto) 581 Vistas 1 Página.


Boletín 61 0 de las normas internacionales de auditoría. Nia’s 500 a 800 angie carolina díaz ramirez. Nía 610 utilización del trabajo de los.

Cumplir Con Todas Las Nia Relevantes Para La Auditoría (Nia 200) Y, Obtener Un Entendimiento De Cualquier Interpretación Importante Del Contrato Que La Administración Haya Hecho Para La Preparación De Esos Estados Financieros.


La norma internacional de auditoria 610 manifiesta que de acuerdo con la norma internacional de auditoria 315 el auditor externo puede determinar si es necesaria e importante la función de auditoría interna para el proceso de la auditoria en general. Por tal motivo se evidencia en esta norma la responsabilidad del auditor externo respecto al trabajo del auditor interno, sin. Guardar guardar mapa conceptual nia 600 para más tarde.

Yannelys Carrasco Ci 20.923.575 Nia 805.


Material de entrenamiento de las normas internacionales de auditoría que la conaa ha preparado como parte del plan de difusión de normatividad de auditoría. Ámbito de aplicación de la nia 610. Esta norma internacional de auditoría (nia) trata de la responsabilidad que tiene el auditor de evaluar el efecto de las incorrecciones identificadas en la auditoría y, en su caso, de las incorrecciones.

Esta Nia Trata De Las Consideraciones Especiales Para La Aplicación De Normas Internacionales De Auditoría A La Auditoría De Un Solo Estado Financiero.


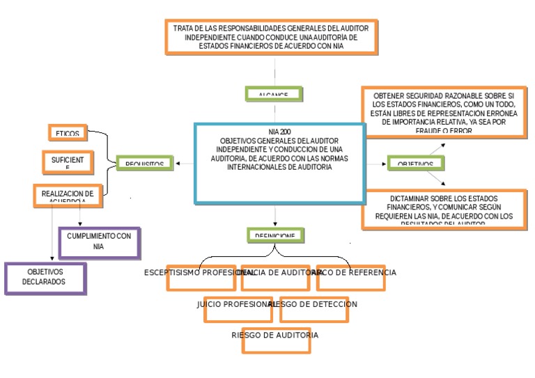
Nia 210, “acuerdo de los términos del encargo de auditoría”, apartado 6(b)(i). Boletín 610 de las nia; La norma internacional de auditoría, (nia) 200, es una norma indispensable para los auditores en el ejercicio de una comprensión global de las nia, ya que de acuerdo con la junta internacional de normas de auditoría y aseguramiento (iaasb), gracias a ella se podrá entender y aplicar todo el contenido y contexto de las nia para los profesionales.

Guia 6010 Procedimientos De Auditoria De Aplicación General Generalidades El Contador Público Independiente Puede Desempeñar Diversas Actividades O Trabajos Aplicando Sus Conocimientos Técnicos, Pero Su Principal Actividad Es La Auditoria De Estados Financieros, La Cual Tiene Por Objetivo Final El Emitir Una Opinión En La Que Haga Constar Que Dichos Estados.


Publicado por fundamentos de auditoría en 21:44. 4 nia 705 (revisada), apartado 29. Introducción alcance de esta nia 1.

Post a Comment for "Mapa Conceptual Nia 610"