Skip to content Skip to sidebar Skip to footer

Mapa Conceptual Nia 200

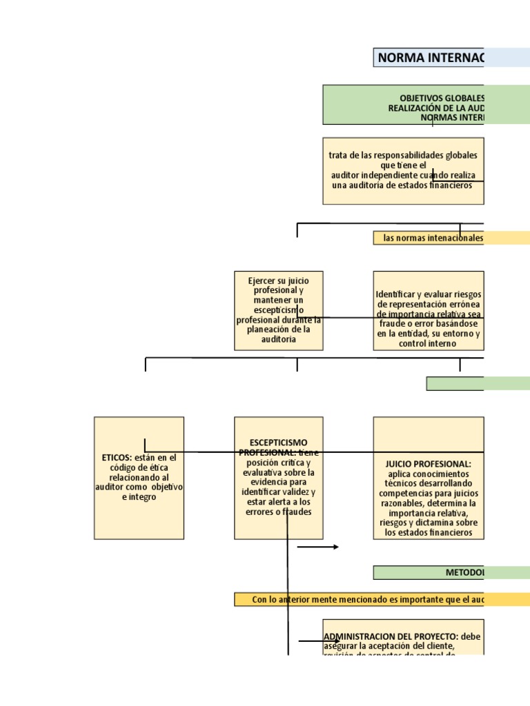
Mapa Conceptual Nia 200. Explica la naturaleza y el alcance de una auditoria diseñada para lograr objetivos. Guardar mapa conceptual nia 200 para más tarde.

New Mapa Conceptual Niã±Os The Latest Maria
New Mapa Conceptual Niã±Os The Latest Maria from mariainformation.blogspot.com

Explica la naturaleza y el alcance de una auditoria diseñada para lograr objetivos. Objetivos, naturaleza y alcance de la auditoría de estados financieros. Mapa conceptual de la nia 200.

Universidad De Sonora División De Ciencias Económicas Administrativas Contaduría.


Mapa conceptual de la nia 200 publicado por unknown en 16:06. Publicado por unknown en 16:06 no hay comentarios: Las nia no tratan de las responsabilidades del auditor que puedan existir en la legislación, regulación o

Mapa Conceptual Nia 200 [6Nq8Mydz7Znw].


Download & view sintesis de las nia 200 210 as pdf for free. Aken • 12 de febrero de 2012 • 972 palabras (4 páginas) • 2.888 visitas. Guardar mapa conceptual nia 200 para más tarde.

60% Encontró Este Documento Útil, Marcar Este Documento Como Útil.


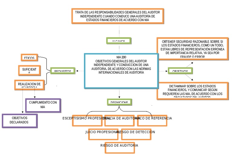
Obtener una certeza razonable de que los estados financieros en su conjunto, con un alto nivel de seguridad y suficiente evidencia para reducir el riesgo de auditoria,están libres de errores materiales, ya sea por fraude o error, que le permita al auditor. Se adaptarán, según sea necesario, a las circunstancias cuando se apliquen a auditorías de otra información financiera histórica. La norma internacional de auditoría, (nia) 200, es una norma indispensable para los auditores en el ejercicio de una comprensión global de las nia, ya que de acuerdo con la junta internacional de normas de auditoría y aseguramiento (iaasb), gracias a ella se podrá entender y aplicar todo el contenido y contexto de las nia para los profesionales.

Facilitar Al Auditor Expresar Una Opinión Sobre Si Los Estados Financieros Están Preparados De Acuerdo Con Un Marco De Referenciade Información Financiera Aplicable.


Del auditor independiente y realización de la auditoría de conformidad con las normas internacionales de auditoria nia 200. Las nia están elaboradas en el contexto de una auditoría de estados financieros por un auditor. Este artículo fue publicado hace más de un año, por lo que es importante prestar atención a la vigencia de sus referencias normativas.

Pueden Establecerse En Las Nia O En Las Disposiciones Legales O Reglamentarias Aplicables.


Norma internacional de auditoría 200 De acuerdo con la nia 200, el objetivo de una auditoría de estados financieros es: Aplicación del marco conceptual en casos especiales.

Post a Comment for "Mapa Conceptual Nia 200"