Skip to content Skip to sidebar Skip to footer

Mapa Conceptual Joseph Novak

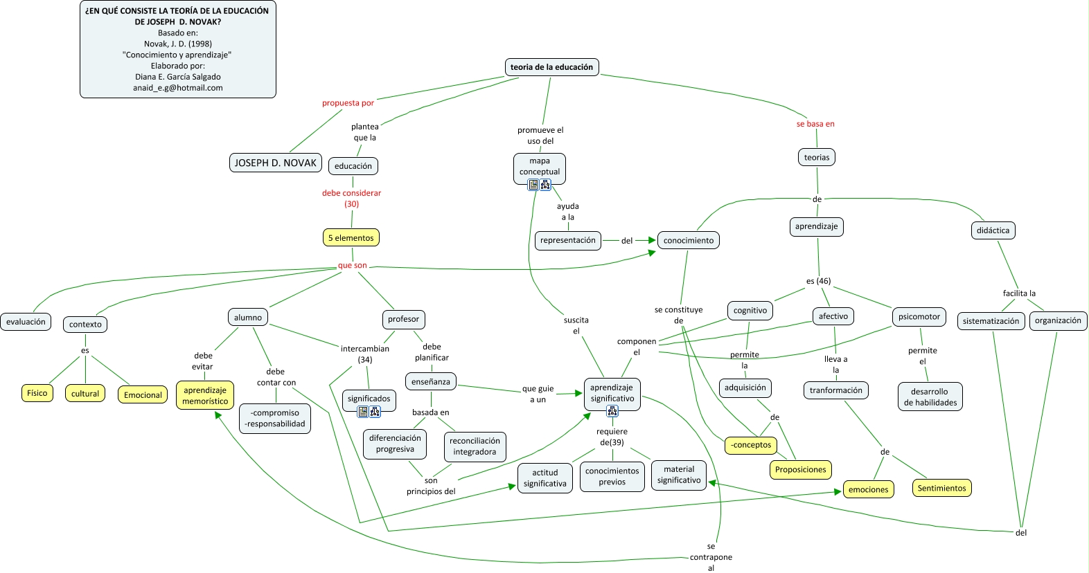
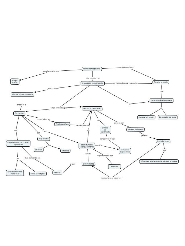
Mapa Conceptual Joseph Novak. Permitieron desarrollar dichos mapas como los entendemos actualmente. Son una técnica o método de aprendizaje cuya función es ayudar a la comprensión de los conocimientos que el alumno tiene que aprender y a relacionarlos con los que ya posee.

Mapas conceptuales joseph novak y gowin bob.
Mapas conceptuales joseph novak y gowin bob. from es.slideshare.net

El origen de esta herramienta radica en la década de 1960 con las teorías sobre psicología del aprendizaje significativo desarrolladas por david ausubel y fue puesto en práctica en 1970 por joseph novak. Z.p 1060 teléfono +58 (212) 9055390 / 9055233 fax +58 (212) 9055257 gruporadar2330@gmail.com sba report. A partir de estas observaciones, el presente artículo explora alguno s

Teoría Del Aprendizaje Significativo De Joseph Novak Biografía:


Introduce a un tema 4. Joseph novak y los mapas conceptuales. Son una técnica o método de aprendizaje cuya función es ayudar a la comprensión de los conocimientos que el alumno tiene que aprender y a relacionarlos con los que ya posee.

Teoría Del Aprendizaje Significativo De Joseph Novakbiografía:joseph D.


Características de un mapa conceptual Calle guaicaipuro, torre taeca, pb, local 3. Los mapas conceptuales fueron ideados por joseph d.

Joseph Novak (Blog) Aspectos Fundamentales De Su Teoría.


Quién es reconocido como el padre del mapa conceptual joseph novak explica que los conceptos son irregularidades que pueden expresarse a través de una frase o palabra a veces se enmarcan en un cuadro para más detalle visual pero no siempre es así. Teoria basada en el aprendizaje significativo. Propone una teoría basada en el trabajo de ausubel y el aprendizaje significativo.

Cmaptools Es Un Mapa Conceptual Desarrollado Por Los Investigadores Joseph Novak En Cornell Y Alberto Cañas En El Instituto De Florida Para La Cognición Humana Y De Máquinas.


Abordar la temática de los mapas conceptuales sin hacer referencia a joseph novak sería desconocer en gran medida los orígenes de esta técnica o recurso que se utiliza a diario en la tarea de enseñanza. Los mapas conceptuales fueron diseñados por novak en 1975 y desde entonces numerosas investigaciones han puesto de manifiesto que la elaboración de mapas conceptuales ayuda a lograr un aprendizaje significativo. La creación de mapas conceptuales como método fue desarrollado por joseph novak y un equipo de investigadores de la universidad cornell en la década de 1970.

Es Un Distinguido Profesor E Investigador De La Univers.


Los mapas conceptuales o los mapas conceptuales fueron ideados por joseph d. Novak para poner en práctica el modelo de aprendizaje significativo de ausubel. Joseph novak desarrolla un instrumento didáctico que permite evaluar si se está aprendiendo o no, este instrumento es el mapa conceptual.

Post a Comment for "Mapa Conceptual Joseph Novak"