Skip to content Skip to sidebar Skip to footer

Mapa Conceptual Base

Mapa Conceptual Base. Un espacio vectorial v sobre un campo k (espacio lineal); 73% (11) 73% encontró este documento útil (11 votos) 19k vistas 1 página.

BLOG DE TECNOLOGÍA Mapa Conceptual Base de datos
BLOG DE TECNOLOGÍA Mapa Conceptual Base de datos from makeawishalittlewish.blogspot.com

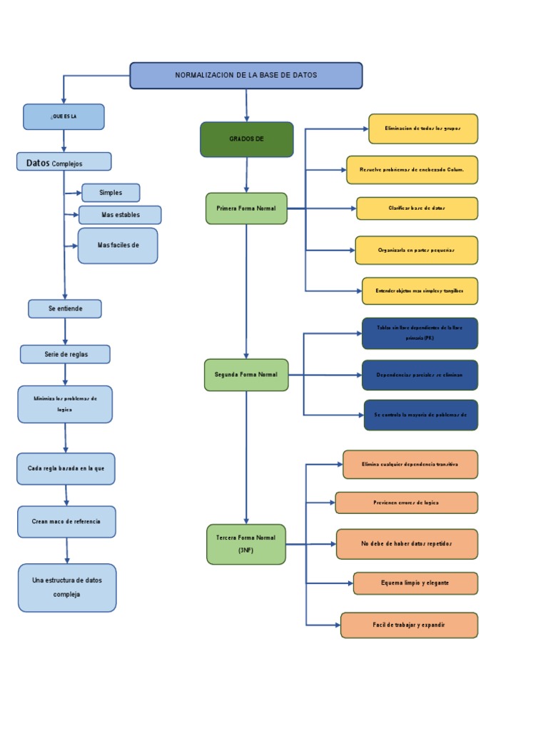
Descargue como docx, pdf, txt o lea en línea desde scribd. Niveles de organizaciion de la materia organizacion de la. Un mapa conceptual es una herramienta gráfica o esquema que facilita la organización del conocimiento.

Novak Quien Lo Presentó Como Estrategia Método Y Recurso Esquemático.


Estándar de diseño abstracto para un sistema de gestión de base de datos (dbms), propuesto por primera vez en 1975. Elige una opción de nuestra biblioteca de plantillas profesionales. Sube tus propias imágenes o elige entre más de 1 millón de imágenes de archivo.

El Mapa Conceptual Es Una Herramienta De Trabajo Que Ayuda A Manejar Conceptos Y Representaciones.


Cosa, persona, concepto abstracto o suceso (coches, casas, empleados, clientes, empresas, oficios, diseños de productos, conciertos, excursiones, etc.). Guardar guardar mapa conceptual base de datos para más tarde. Arregla tus imágenes, añade fantásticos filtros y edita el texto.

Guarda Tu Diseño Y Compártelo.


Un espacio vectorial v sobre un campo k (espacio lineal); 73% (11) 73% encontró este documento útil (11 votos) 19k vistas 1 página. Por ejemplo, un estudiante logra dibujar un mapa conceptual sobre la actividad del sistema digestivo,.

Mapa Conceptual (Acidos Y Bases) Cargado Por.


Base de datos de la biblioteca juan sebastian inocencio. Ayuda a explorar lo que se sabe sobre un concepto o un tema; Sustancia se divide en es se divide en ácidos una forma de materia que tiene una composición definida (constante) y propiedades características.

Diseño Conceptual De Bases De Datos 10 Entidad ¾ Tipo De Objeto Sobre El Que Se Recoge Información:


Por ende, deberás trabajar de manera muy ordenada. Es un conjunto vacío de elementos, llamados vectores, con dos leyes de combinación, llamada adición vectorial (o adición) y. Cree un mapa conceptual en línea.

Post a Comment for "Mapa Conceptual Base"