Skip to content Skip to sidebar Skip to footer

Mapa C Conceptual

Mapa C Conceptual. Sube tus propias imágenes o elige entre más de 1 millón de imágenes de archivo. Hicimos que el proceso fuera lo más simple e intuitivo posible:

¿Qué es un mapa conceptual? (con ejemplos y plantillas
¿Qué es un mapa conceptual? (con ejemplos y plantillas from www.canva.com

Assim, fica mais fácil para o público entender e compreender os pontos mais importantes. The easiest way to mind map. Con los mapas conceptuales, se consigue la conexión necesaria de la información para que se formen estructuras sólidas de conocimiento aprendido, de manera que los conceptos estén relacionados e interconectados.

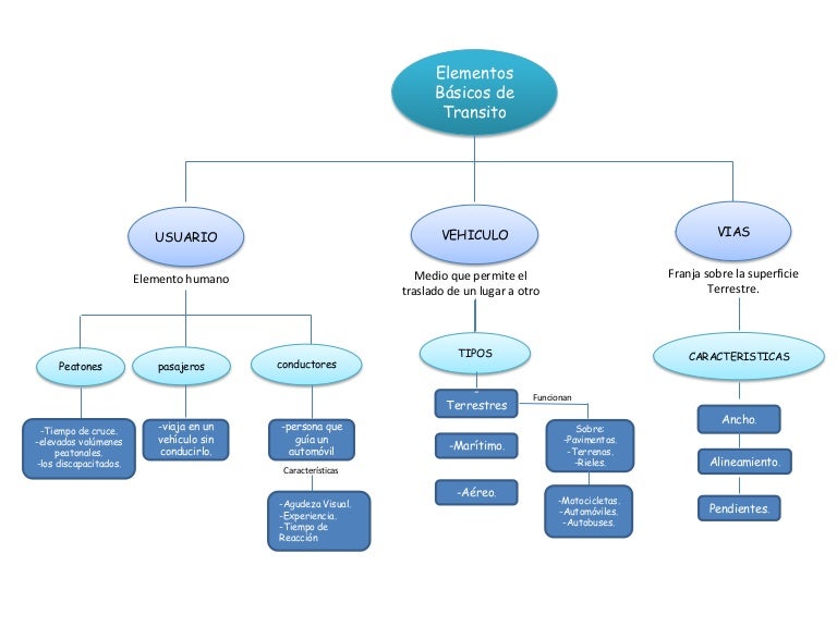
Determina La Clasificación De Información De Cada Uno De Los Subtemas.


Ayuda a explorar lo que se sabe sobre un concepto o un tema; Se puede hacer un mapa mental utilizando una hoja de papel y bolígrafo, o también hacer un mapa conceptual online. A partir de utilidades como:

Solo Elige Una Plantilla De Nuestra Gran Colección De Mapas Mentales Y Personalízala Como Quieras.


(02 de octubre de 2014. Gran variedad de formas e iconos para elegir y dibujar sus mapas conceptuales. Cmap software is a result of research conducted at the florida institute for human & machine cognition (ihmc).

Mapa Conceptual Online Herramienta Fácil De Usar Para Diseñar Hermosos Mapas Conceptuales En Línea Comience A Dibujar Ahora Más De 6 Millones De Personas, Miles De Equipos Ya Utilizan Creately Visualice Rápidamente Sus Pensamientos Con Solo Unos Pocos Clics.


Crea un mapa conceptual impresionante mediante una lluvia de ideas, organiza y resuelve tus problemas con nuestro creador de mapas conceptuales. Todos los cambios realizados en uno de los modos de visualización se veran reflejados en el otro. Explica conceptos complejos a cualquier persona con nuestras plantillas de mapa conceptual fáciles de editar.

Mapa Conceptual Sobre Las Diferencias Y Similitudes Entre Mapas Mentales Y Conceptuales.


Vamos a explicar cómo hacer un mapa conceptual paso a paso. Flujograma de escalamiento del riesgo: Nueva rinconada, san juan de miraflores.

Usa Variedad De Diseños, Formatos, Íconos, Formas Y Paletas De Colores Para Crear Un Diseño Atractivo En Minutos ¡Visita Venngage Y Encuentra Plantillas De Mapa Conceptual Y.


El mapa conceptual es una herramienta de trabajo que ayuda a manejar conceptos y representaciones. See all activity > follow mapa conceptual. The easiest way to mind map.

Post a Comment for "Mapa C Conceptual"