Skip to content Skip to sidebar Skip to footer

Mapa Conceptual Del Metodo Cientifico

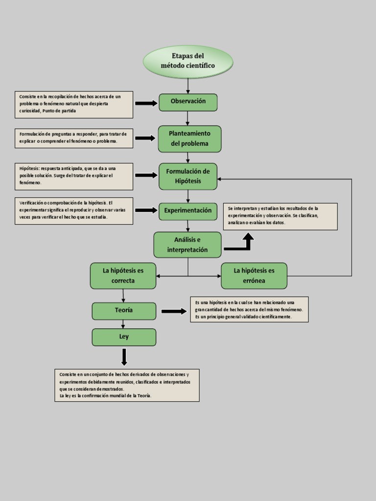
Mapa Conceptual Del Metodo Cientifico. Mapa conceptual sobre método científico. Mapa conceptual, investigación científica, author:

25 Elegante Pasos Del Mapa Conceptual
25 Elegante Pasos Del Mapa Conceptual from eduardoalbarracinsarmiento.blogspot.com

El acto de comunicarse se basa principalmente en un intercambio de información entre dos o más personas y es un proceso de total importancia para una buena interacción. Mapa conceptual del metodo cientifico. Mapa conceptual de metodos de investigación cualitativa y cuantitativa muestreo e instrumentos para la investigación en el cual lasos instrumentos enfoque cualitativo este enfoque tiene métodos de muestreo e instrumentos para la investigación datos estadísticos mediante la recolección de.

Clasificacion De Las Ciencias Mapaconceptual.


Un mapa conceptual del método científico es una manera muy didáctica de aprendizaje como enseñanza de los distintos métodos y características de aplicación del método como la utilización del mismo para la comprobación de cualquier hipótesis que se realice además de ser de mucha ayuda para los distintos medios científicos de. República bolivariana de venezuela iup “santiago mariño” extensión porlamar metodo cientifico realizado por: Metodo cientifico es un conjunto de pasos, técnicas y procedimientos que se emplean para formular y resolver problemas de.

Mapa Conceptual De Metodos De Investigación Cualitativa Y Cuantitativa Muestreo E Instrumentos Para La Investigación En El Cual Lasos Instrumentos Enfoque Cualitativo Este Enfoque Tiene Métodos De Muestreo E Instrumentos Para La Investigación Datos Estadísticos Mediante La Recolección De.


(1) mapa conceptual de la investigacion cientifica. Cuando se realiza un mapa conceptual se obliga al estudiante a relacionarse a jugar con los conceptos a que se empape con el contenido. Mapa conceptual del metodo cientifico.

Mapa Conceptual De La Comunicación.


Haz clic aquí para centrar el mapa. Los orígenes de la física clásica se remontan a la antigüedad. Se encarga de estudiar grandes grupos de fenómenos, como son la mecánica, electromagnetismo, óptica, calor, temperatura y la teoría de la cinética.

Citar Este Texto En Formato Apa:


Se basa en los pasos y procedimientos de investigación realizada por científicos sobre un tema determinado con la finalidad de validar o descartar la teoría científica ya establecida; Ensayo sobre retos a los que se enfrenta un exportador colombiano al tratar de conquistar un nuevo mercado. Un mapa conceptual del método científico es una manera muy didáctica de aprendizaje como enseñanza de los distintos métodos y características de aplicación del método como la utilización del mismo para la comprobación de cualquier hipótesis que se realice además de ser de mucha ayuda para los distintos medios científicos de investigación.

Química 49 Porlamar, Octubre 2014.


Publishing platform for digital magazines, interactive publications and online catalogs. El acto de comunicarse se basa principalmente en un intercambio de información entre dos o más personas y es un proceso de total importancia para una buena interacción. Mapa conceptual conocimiento y metodo cientifico.

Post a Comment for "Mapa Conceptual Del Metodo Cientifico"